系図コネクション
menu
系図はその連続性がおもしろい
トップページ
天孫天神地祇系
皇家
源氏
平氏
藤原氏
神皇系氏族
皇孫系氏族
渡来系氏族
その他
<神皇系氏族>天孫系
OW01:
尾張弟彦
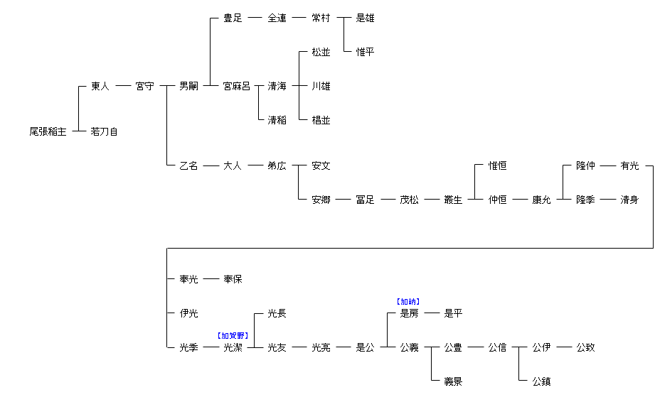
尾張弟彦 ― 尾張稲主
OW02:尾張稲主
●
リンク
天
一
トップページ
神皇系氏族
天孫系氏族
OW02 尾張稲主